Еще одна история про бинарную трансляцию
Так получилось, что воскресным вечером 7 апреля дискуссия в @procxx плавно перешла от HPC# компилятора к JIT, и от него к бинарной трансляции, где я не преми...
Удаленное прокси может быть не (очень) больно
(Динамическая диспетчеризация спешит на помощь)
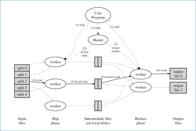
MapReduce из подручных материалов. Часть III – собираем все вместе
В первой (достаточно капитанской) части этой серии мы рассказали про базовые концепции MapReduce почему это плохо, почему это неизбежно, и как с этим жить...
Еще раз про MapReduce. Часть 2 – базовые интерфейсы реализации
В предыдущей части серии мы (в 100500й раз) попытались рассказать про основные приемы и стадии подхода Google MapReduce, должен признаться, что первая час...
Какая-такая Data? или Еще раз про MapReduce
Если Вы последние 10 лет провели на удаленном острове, без интернета и в отрыве от цивилизации, то специально для Вас мы попытаемся еще раз рассказать пр...
Caché MapReduce - putting it all together – WordCount example (part III)
In part I of this series we have introduced MapReduce as a generic concept, and in part II we started to approach Caché ObjectScript implementation via intro...
Caché MapReduce - Basic interfaces for MapReduce implementation (part II)
In the prior part of this series we have provided introduction to Google MapReduce approach, but still not covered their possible ObjectScript implementation...
Caché MapReduce - introduction to BigData and MapReduce concept
Several years ago everyone got mad about BigData – nobody knew when smallish data will become BIGDATA, but all knows that it’s trendy and the way to go...
Remote proxy objects via dynamic dispatch
(Dynamic dispatch to the rescue)
InterSystems hackathon 2015 results
[Русская версия статьи изначально опубликована на Хабре здесь]
Школа Инноваций 2015 - что такое хакатон?
В этом году осенняя школа InterSystems слегка изменит формат. Да мы по-прежнему будем собираться в изолированном месте за пределами города, позволяющем макси...
Intersystems Caché - Approaching Community Package Manager - Part II
This is the second part of my long post about package managers in various operating systems and language distributions. Now you probably "buy the idea" that ...
Intersystems Caché - Approaching Community Package Manager - Part I
Here is the problem as I see in the Caché developers community - if you are newbie COS/Ensemble/DeepSee developer then it's very hard to find any su...
Intersystems Meetup в Питере
Post by Timur Safin.
DroidCon Moscow, 11 апреля 2014
Я вообще не знал и ранее не слышал про DroidCon конференцию, случайно встретил ссылку на неё в твитере Ya.Events. Ну и так как Яндекс предоставлял "хак" п...
Московская группа пользователей C++ - заключение
Если Вы не читали предыдущие посты про Московскую встречу пользователей Си++ то их можно почитать здесь: Часть №1 Часть №2 ...
Московская группа пользователей C++ - часть 5
Дмитpий Hecтepук - Высокопроизводительные вычисления на С/С++ Многие из нас знают про питерский JetBrains, и если хоть раз сталкивалось с программированием...
Московская встреча пользователей Си++ - часть 3
Андрей Иванитский - C++ Memory model Перед тем как говорить про собственно презентацию, немного о фирме Андрея Иванитского. Как мы потом узнали эта таин...
Московская встреча пользователей Си++ - часть 4
Антоний Полухин - Boost и C++11/C++14: Новости с фронта, или обо всём понемногу Доклад Антона Полухина, одного из контрибьюторов Boost-а ("В свободное от раб...
Московская встреча пользователей Си++ - часть 2
Место встречи Сергей Платонов организовал московскую встречу Си++ разработчиков в конференц зале московской гостиницы Бородино, в районе Красносельск...
Московская встреча пользователей Си++
Небольшое отступление Прошлый год был показательным для Си++, многое можно считать началось заново, или получило второе дыхание. Удивительно, но до прошлого ...
Восстанавливая навык
С прошлого века не писал ничего в блог. Да и блог потерялся. Навык исчез. Все забылось. Не хотелось. Иногда даже было о чем, но "не моглось".И да, не шучу, р...